
Tavo karjeros vystymo partneris
Tavo svajonių darbas nėra toks tolimas kaip gali atrodyti. Siūlome paslaugas, kuriuos padės tau save realizuoti ir pasiekti savo svajonių darbą, kad ir koks jis būtų.Mes siekiame ne tik jums greitai surasti gerai apmokamą darbą, sukurti nepriekaištingą CV, bet ir siūlome efektyvius pardavimų mokymus, pritaikytus būtent tavo profesijai ir poreikiams. Mes įsipareigoję suteikti jums visapusišką paramą profesinėje karjeroje ir asmens tobulėjimo kelyje.
meniu:


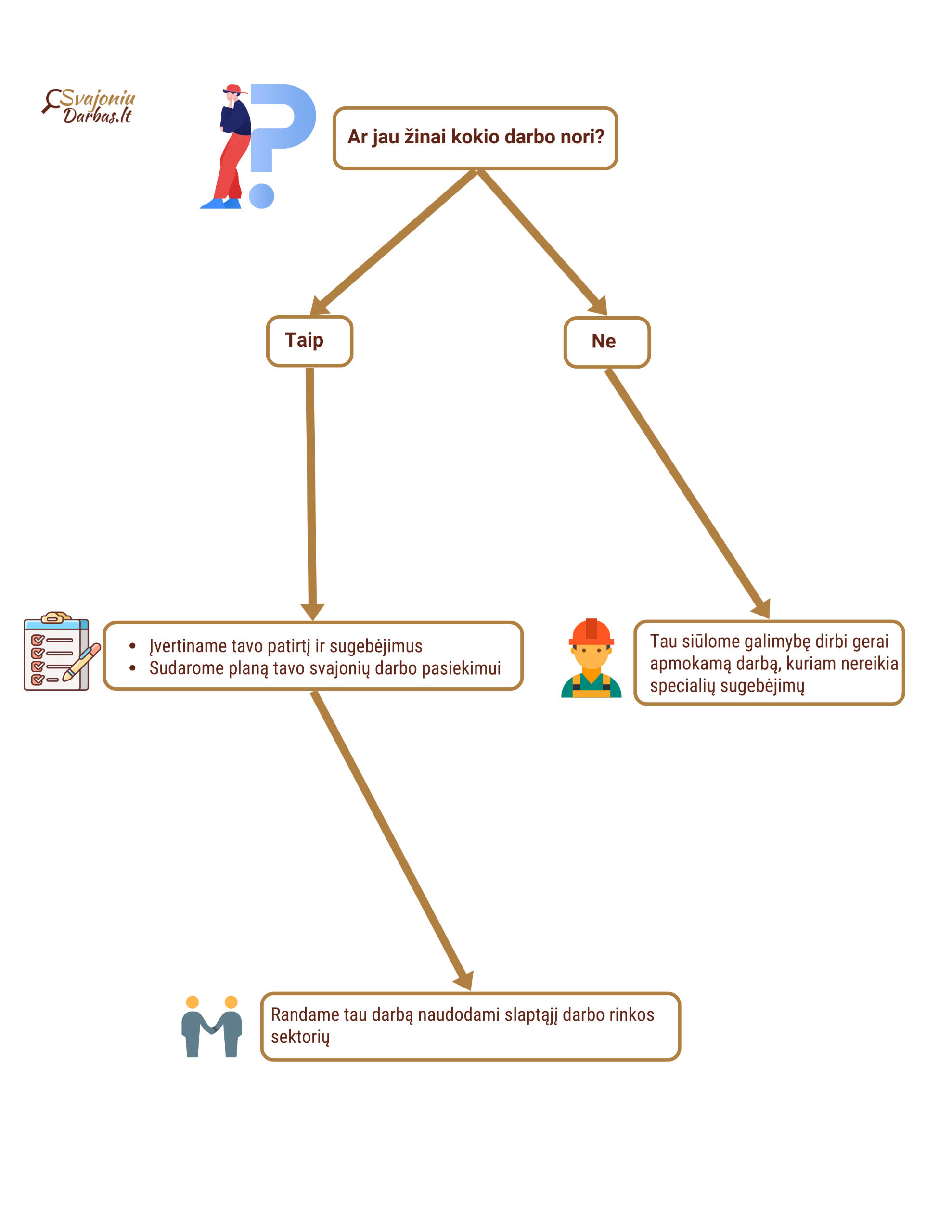
Prieš pradedant darbo paiešką reikia įvertinti ar jau žinai koks yra tavo svajonių darbas?Jeigu žinai ko nori - reikia įvertinti tavo turimą patirtį ir sugebėjimus, ir tada sudaryti planą tavo svajonių darbo pasiekimui. Tada, pasinaudoję slaptuoju darbo rinkos sektoriumi (angl. "hidden job market") - darbo vietose, kurios nėra paskelbtos skelbimuose arba nėra viešai skelbiamos, tiesiogiai susisiekę su darbdaviais, gautume jūsų išsvajotą darbo vietą. Apie 80% laisvų darbo vietų nėra skelbiamos viešai, todėl naudojame šį metodą jūsų darbo suradimui.Jeigu nežinai koks yra tavo svajonių darbas - tai yra visiškai normalu. Tau galime parūpinti gerai apmokamą darbą, kuriam nereikia jokios patirties ar specialių sugebėjimų. Šį darba galėsi dirbti tol, kol sugalvosi ką ištikrųjų nori veikti.Darbo pavyzdys: statybos, naftos gamyklos:
*17 eur/val. į rankas
*nemokamas maitinimas
*nemokami visi darbo rūbai
*nemokamas transportas
*nemokamas apgyvendinimas
*darbas nesunkus
Profesionalus CV
Atnaujinkite savo karjeros perspektyvas su mūsų gyvenimo aprašymo paslauga. Visi CV gali būti pritaikyti jūsų poreikiams, optimizuoti raktažodžiais, yra su stilingu maketu ir įtraukiančia santrauka. Akcentuodami pasiekimus, siūlome neribotą taisymų kiekį jūsų pasitenkinimui. Investuokite į savo ateities sėkmę su išskirtiniu gyvenimo aprašymu, kuris atveria duris naujoms galimybėms. Greitas atlikimo laikas ir nuolatinė parama garantuota.




























